hi,您的问题我理解是云上单节点数据库与云服务器ECS上自己安装数据库的性价比问题,以mysql为例可以从以下几点分析:
1、云数据库RDS即便是单节点也能提供高可靠、高安全、可扩展的托管型数据库服务,性能等同于企业数据库,而您自己安装mysql数据库的话,其一如果您是企业用户安装MySql企业版每年的授权费大概3万左右,其二如果您安装社区版,则缺少数据库管理平台和性能优化。
2、数据库运维费用:云数据库的维护由云厂商负责,数据库各项优化配置都是中文图型傻瓜化方式,而自建数据库核心系统至少需要一名DBA负责维护,对数据库底层技术要求也较高。
3、云数据库已实现了安全等保三级,自建过保费用较高,云数据库自带自动化备份恢复功能、自动化监控告警功能、慢sql监控等功能,而自建数据库需要单独购买。
4、综合下来云数据库价格相比ECS自建数据库,仅需约1/3。
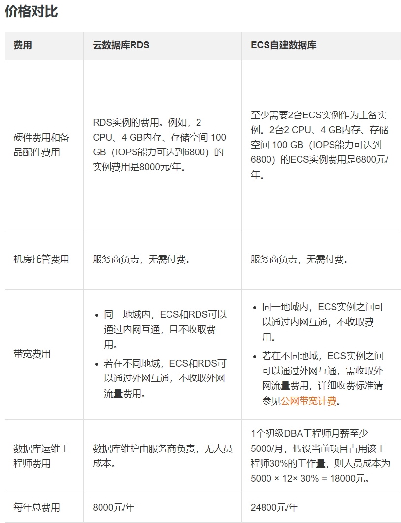
下面这张图有详细对比:
